Официальное опубликование правовых актов
ОФИЦИАЛЬНОЕ ОПУБЛИКОВАНИЕ
Закон Магаданской области от 29.04.2022 № 2697-ОЗ
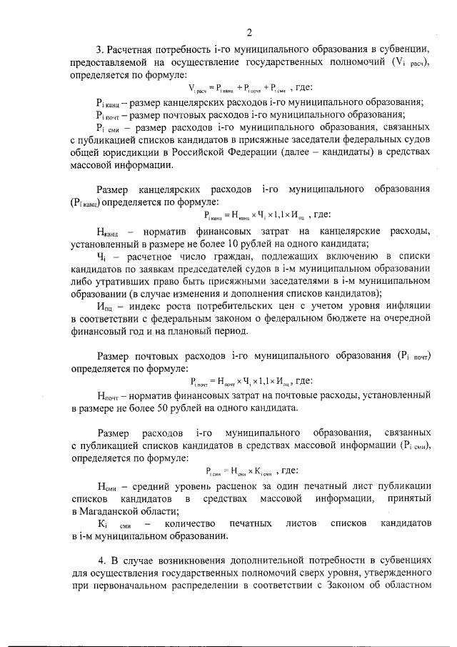
"Об утверждении Методики распределения субвенций из областного бюджета бюджетам муниципальных образований на осуществление переданных государственных полномочий Российской Федерации по составлению (изменению, дополнению) списков кандидатов в присяжные заседатели федеральных судов общей юрисдикции в Российской Федерации"
Номер опубликования: 4900202204300002
Дата опубликования: 30.04.2022
Страница №4 из 5:
Увеличить