Официальное опубликование правовых актов
ОФИЦИАЛЬНОЕ ОПУБЛИКОВАНИЕ
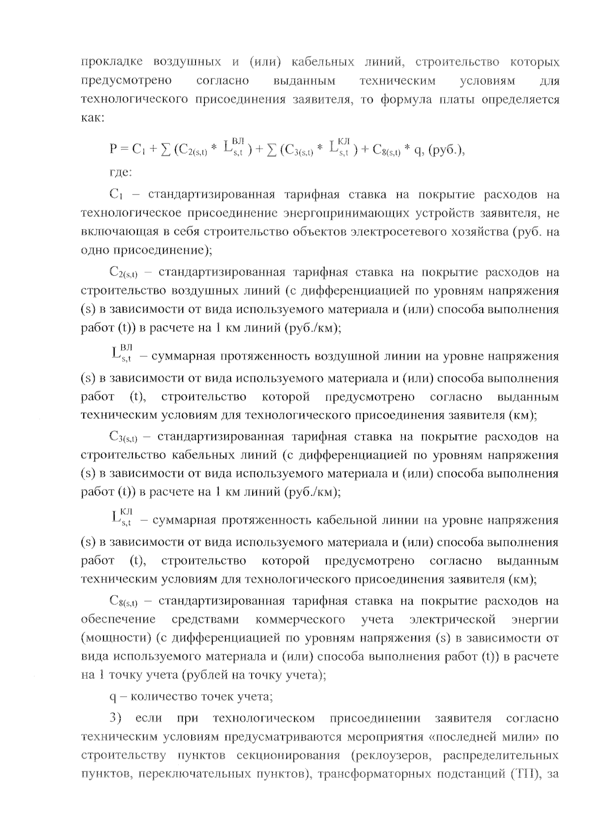
Постановление министерства энергетики и тарифов Липецкой области от 01.12.2025 № 44
"Об установлении стандартизированных тарифных ставок и формул платы за технологическое присоединение к электрическим сетям территориальных сетевых организаций, осуществляющих свою деятельность на территории Липецкой области, на 2026 год"
(Зарегистрирован 02.12.2025 № ГР-239)
Номер опубликования: 4801202512030002
Дата опубликования: 03.12.2025
Страница №19 из 23:
Увеличить