Приказ Управления имущественных и земельных отношений Липецкой области от 12.12.2018 № 131
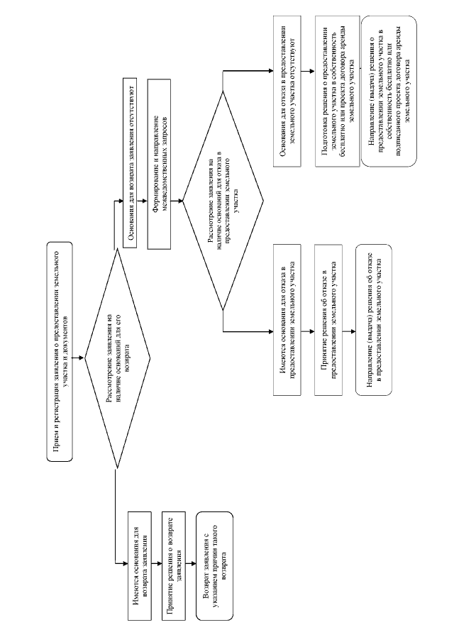
"Об утверждении административного регламента предоставления государственной услуги "Предоставление земельного участка, государственная собственность на который не разграничена на территории городского округа город Липецк, сельских поселений, входящих в состав Липецкого муниципального района Липецкой области, или земельного участка, находящегося в областной собственности, образованного в границах застроенной территории, в отношении которой заключен договор о ее развитии, без проведения торгов"
"Об утверждении административного регламента предоставления государственной услуги "Предоставление земельного участка, государственная собственность на который не разграничена на территории городского округа город Липецк, сельских поселений, входящих в состав Липецкого муниципального района Липецкой области, или земельного участка, находящегося в областной собственности, образованного в границах застроенной территории, в отношении которой заключен договор о ее развитии, без проведения торгов"
Номер опубликования: 4801201812180005
Дата опубликования:
18.12.2018
