Официальное опубликование правовых актов
ОФИЦИАЛЬНОЕ ОПУБЛИКОВАНИЕ
Постановление администрации Липецкой области от 08.06.2016 № 256
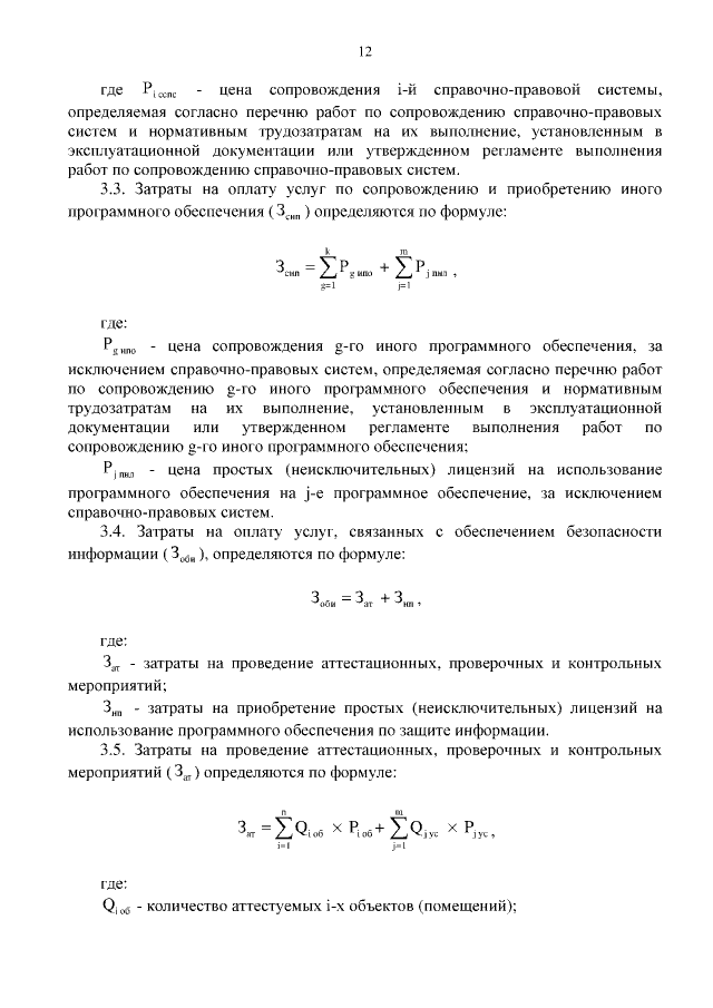
"Об утверждении правил определения нормативных затрат на обеспечение функций главных распорядителей средств областного бюджета Липецкой области, подведомственных им казенных учреждений, органа управления территориальным фондом обязательного медицинского страхования Липецкой области"
Номер опубликования: 4800201606100005
Дата опубликования: 10.06.2016
Страница №11 из 42:
Увеличить