Официальное опубликование правовых актов
ОФИЦИАЛЬНОЕ ОПУБЛИКОВАНИЕ
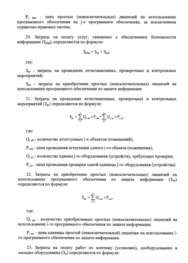
Приказ Комитета по культуре Ленинградской области от 06.02.2020 № 01-03/20-32
"Об утверждении нормативных затрат на обеспечение функций государственных казенных учреждений, подведомственных комитету по культуре Ленинградской области"
Номер опубликования: 4701202002120002
Дата опубликования: 12.02.2020
Страница №10 из 52:
Увеличить