Официальное опубликование правовых актов
ОФИЦИАЛЬНОЕ ОПУБЛИКОВАНИЕ
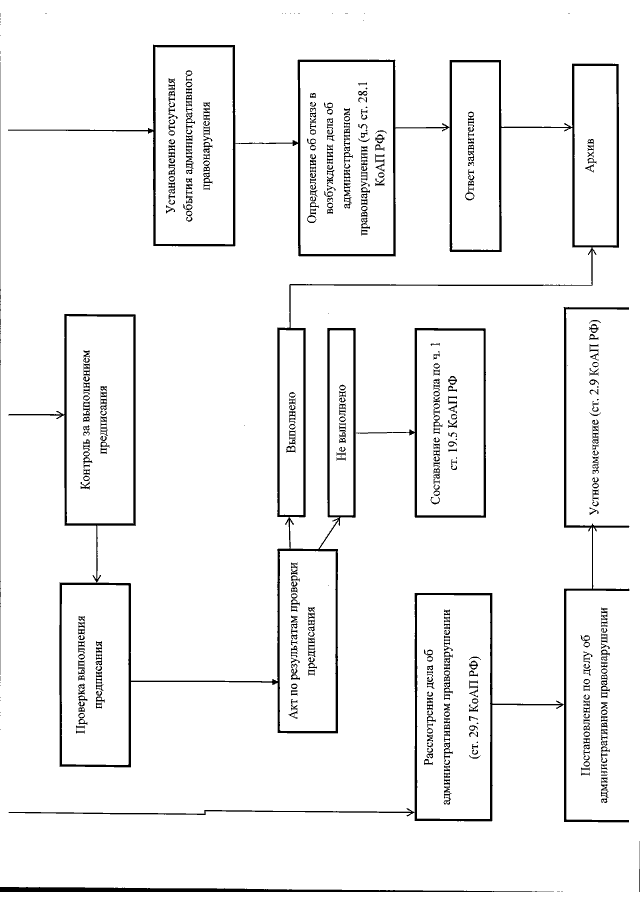
Приказ Комитета государственного жилищного надзора и контроля Ленинградской области от 31.10.2017 № 9
"Об утверждении Административного регламента исполнения комитетом государственного жилищного надзора и контроля Ленинградской области государственной функции по осуществлению регионального государственного жилищного надзора на территории Ленинградской области и признании утратившим силу приказа комитета государственного жилищного надзора и контроля Ленинградской области от 14 августа 2014 года N 5"
Номер опубликования: 4701201711030005
Дата опубликования: 03.11.2017
Страница №53 из 54:
Увеличить