Официальное опубликование правовых актов
ОФИЦИАЛЬНОЕ ОПУБЛИКОВАНИЕ
Приказ Ленинградского областного комитета по управлению государственным имуществом от 02.03.2016 № 10
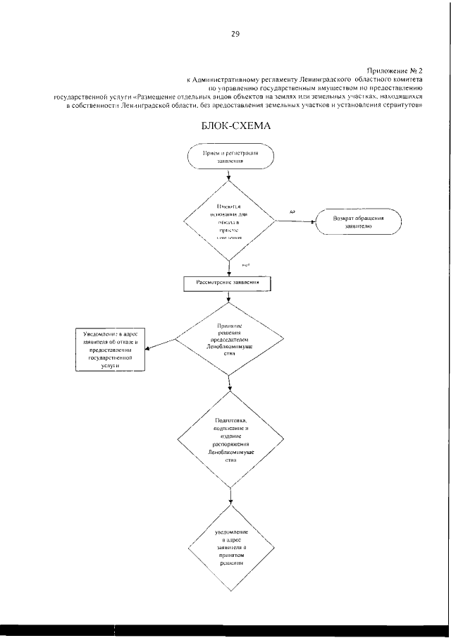
"Об утверждении Административного регламента Ленинградского областного комитета по управлению государственным имуществом по предоставлению государственной услуги "Размещение отдельных видов объектов на землях или земельных участках, находящихся в собственности Ленинградской области, без предоставления земельных участков и установления сервитутов"
Номер опубликования: 4701201603090003
Дата опубликования: 09.03.2016
Страница №31 из 36:
Увеличить