Официальное опубликование правовых актов
ОФИЦИАЛЬНОЕ ОПУБЛИКОВАНИЕ
Постановление Правительства Ленинградской области от 23.06.2016 № 198
"О внесении изменений в постановление Правительства Ленинградской области от 19 июля 2013 года № 216 "Об утверждении Методики распределения дотаций бюджетам муниципальных образований Ленинградской области на поддержку мер по обеспечению сбалансированности бюджетов муниципальных образований Ленинградской области, предоставляемых в целях финансового обеспечения исполнения расходных обязательств муниципальных районов (городских округов) при недостатке собственных доходов бюджетов муниципальных районов (городских округов)"
Номер опубликования: 4700201606270007
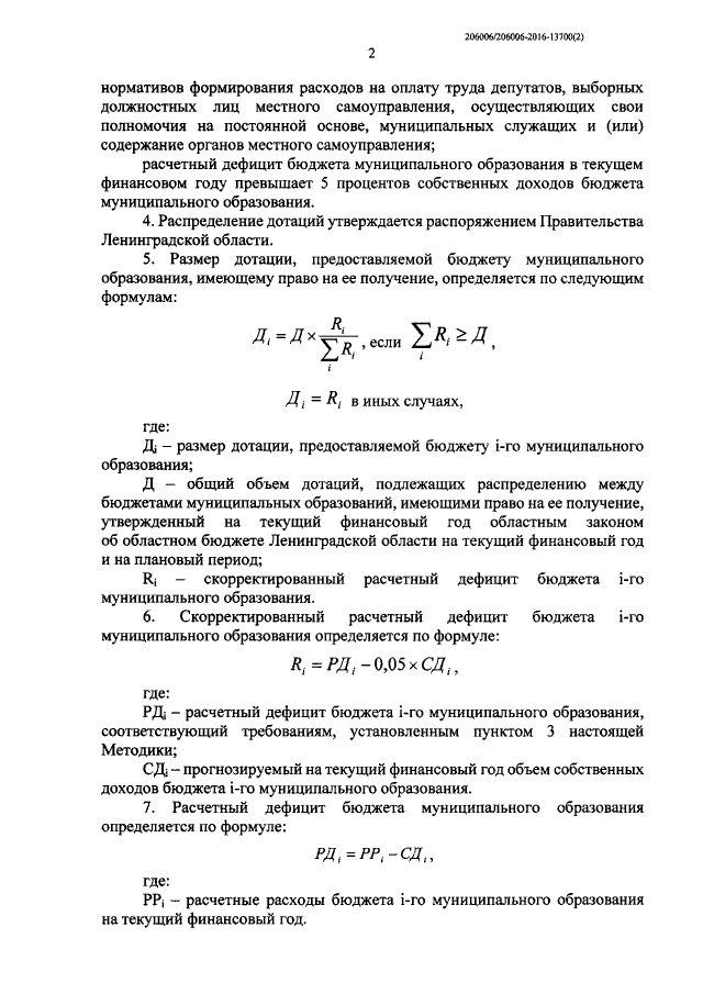
Дата опубликования: 27.06.2016
Страница №3 из 5:
Увеличить