Официальное опубликование правовых актов
ОФИЦИАЛЬНОЕ ОПУБЛИКОВАНИЕ
Постановление Правительства Ленинградской области от 25.04.2016 № 122
"Об утверждении Методики расчета нормативов формирования расходов на содержание органов местного самоуправления муниципальных образований Ленинградской области"
Номер опубликования: 4700201604290002
Дата опубликования: 29.04.2016
Страница №9 из 22:
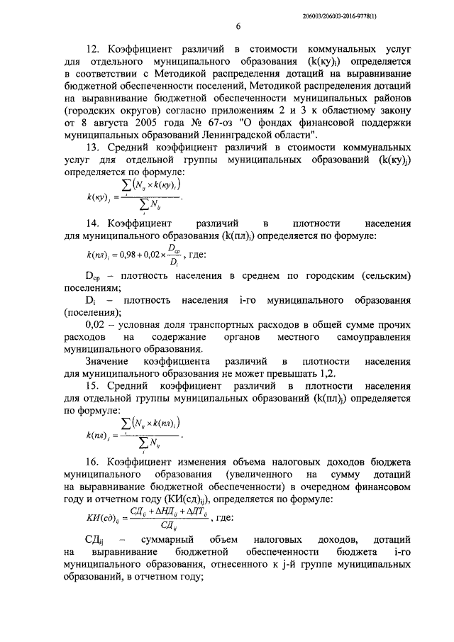
Увеличить