Официальное опубликование правовых актов
ОФИЦИАЛЬНОЕ ОПУБЛИКОВАНИЕ
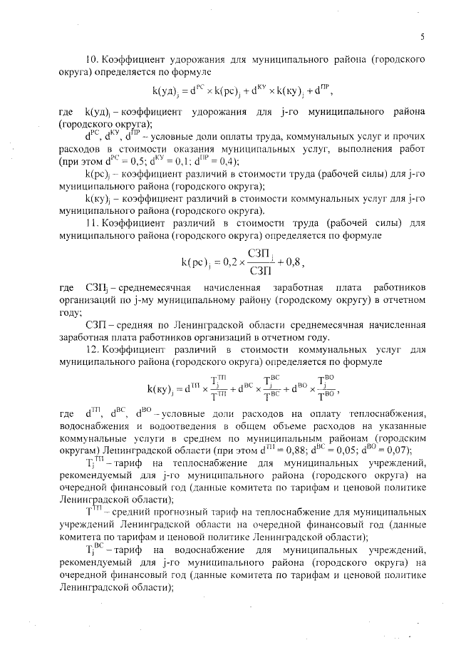
Закон Ленинградской области от 12.11.2015 № 109-оз
"О внесении изменений в областной закон "О фондах финансовой поддержки муниципальных образований Ленинградской области"
Номер опубликования: 4700201511130008
Дата опубликования: 13.11.2015
Страница №16 из 18:
Увеличить