Постановление администрации Костромской области от 01.07.2024 № 223-а
"О внесении изменений в порядок предоставления субсидий молодежным и детским общественным объединениям"
"О внесении изменений в порядок предоставления субсидий молодежным и детским общественным объединениям"
Номер опубликования: 4400202407020007
Дата опубликования:
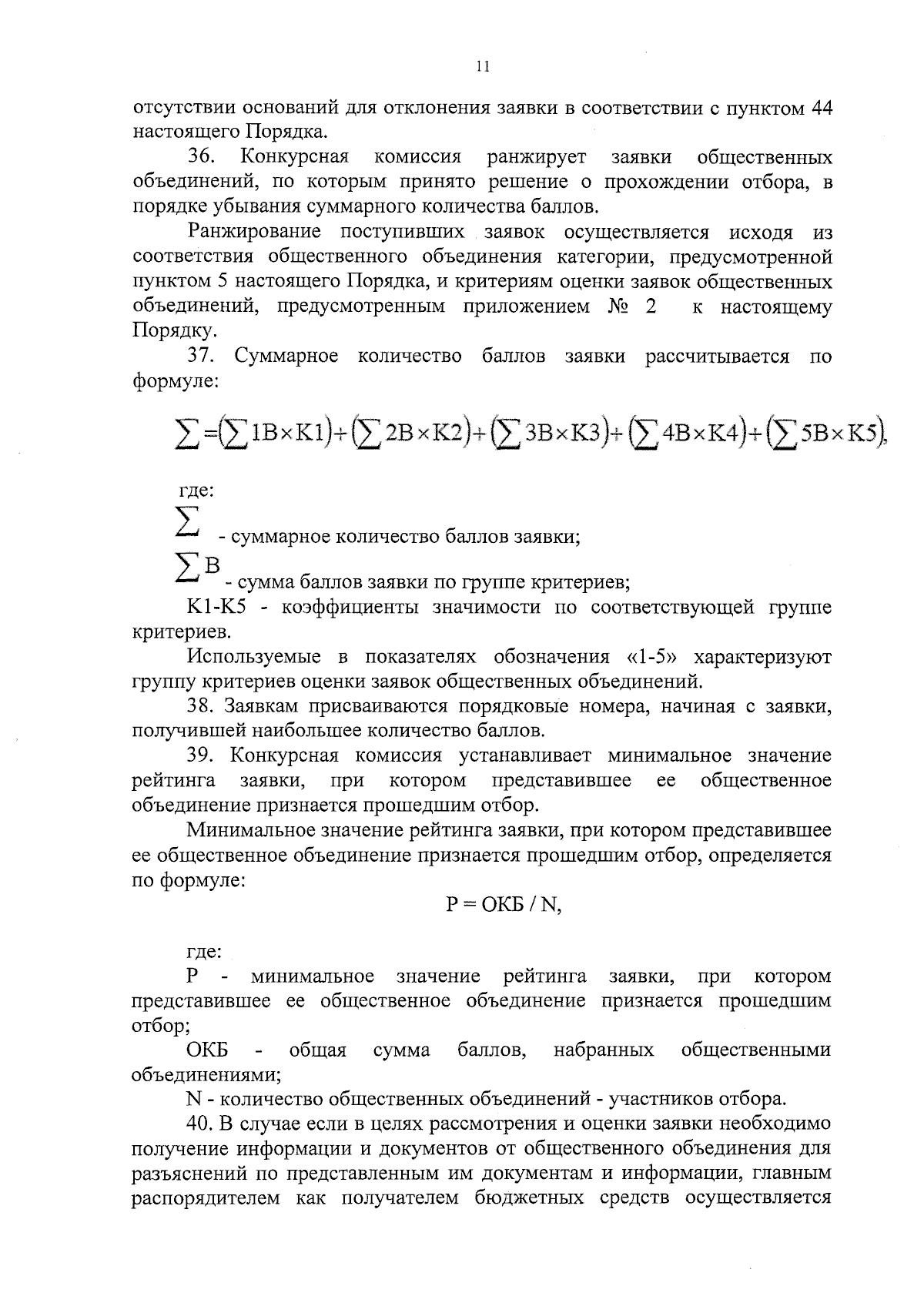
02.07.2024
