Официальное опубликование правовых актов
ОФИЦИАЛЬНОЕ ОПУБЛИКОВАНИЕ
Постановление Правительства Кировской области от 20.03.2018 № 129-П
"О внесении изменений в постановление Правительства Кировской области от 10.09.2013 № 226/595"
Номер опубликования: 4300201803230001
Дата опубликования: 23.03.2018
Страница №27 из 28:
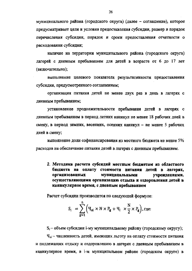
Увеличить