Официальное опубликование правовых актов
ОФИЦИАЛЬНОЕ ОПУБЛИКОВАНИЕ
Постановление Коллегии Администрации Кемеровской области от 18.07.2017 № 378
"О внесении изменений в постановление Коллегии Администрации Кемеровской области от 25.10.2013 № 467 "Об утверждении государственной программы Кемеровской области "Содействие занятости населения Кузбасса" на 2014-2019 годы"
Номер опубликования: 4200201707240001
Дата опубликования: 24.07.2017
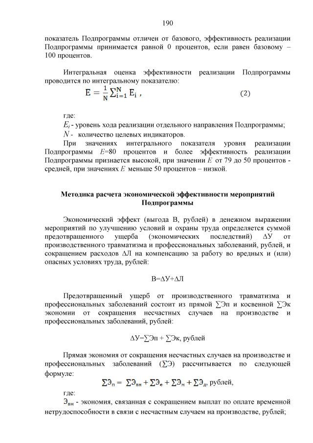
Страница №190 из 266:
Увеличить