Официальное опубликование правовых актов
ОФИЦИАЛЬНОЕ ОПУБЛИКОВАНИЕ
Постановление Коллегии Администрации Кемеровской области от 24.06.2016 № 256
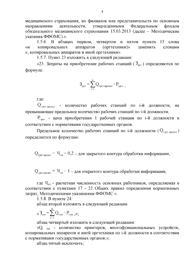
"О внесении изменений в постановление Коллегии Администрации Кемеровской области от 21.03.2016 № 86 "О порядке определения нормативных затрат на обеспечение функций государственных органов Кемеровской области, их территориальных органов, в том числе подведомственных им казенных учреждений, Территориального фонда обязательного медицинского страхования Кемеровской области"
Номер опубликования: 4200201606290004
Дата опубликования: 29.06.2016
Страница №4 из 11:
Увеличить