Официальное опубликование правовых актов
ОФИЦИАЛЬНОЕ ОПУБЛИКОВАНИЕ
Постановление Коллегии Администрации Кемеровской области от 21.03.2016 № 86
"О порядке определения нормативных затрат на обеспечение функций государственных органов Кемеровской области, их территориальных органов, в том числе подведомственных им казенных учреждений, Территориального фонда обязательного медицинского страхования Кемеровской области"
Номер опубликования: 4200201603280001
Дата опубликования: 28.03.2016
Страница №14 из 48:
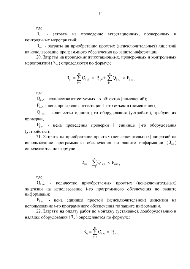
Увеличить