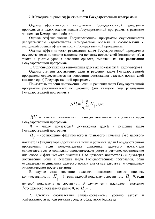
Постановление Коллегии Администрации Кемеровской области от 22.06.2015 № 193
"О внесении изменений в постановление Коллегии Администрации Кемеровской области от 25.10.2013 №461 "Об утверждении государственной программы Кемеровской области "Жилищная и социальная инфраструктура Кузбасса" на 2014-2017 годы"
"О внесении изменений в постановление Коллегии Администрации Кемеровской области от 25.10.2013 №461 "Об утверждении государственной программы Кемеровской области "Жилищная и социальная инфраструктура Кузбасса" на 2014-2017 годы"
Номер опубликования: 4200201506250005
Дата опубликования:
25.06.2015
