Официальное опубликование правовых актов
ОФИЦИАЛЬНОЕ ОПУБЛИКОВАНИЕ
Приказ Министерства по делам молодежи Камчатского края от 16.10.2025 № 150-6-Н
"Об утверждении Правил определения нормативных затрат на обеспечение функций Министерства по делам молодежи Камчатского края"
(Зарегистрирован 16.10.2025 № 150-6-Н)
Номер опубликования: 4101202510210010
Дата опубликования: 21.10.2025
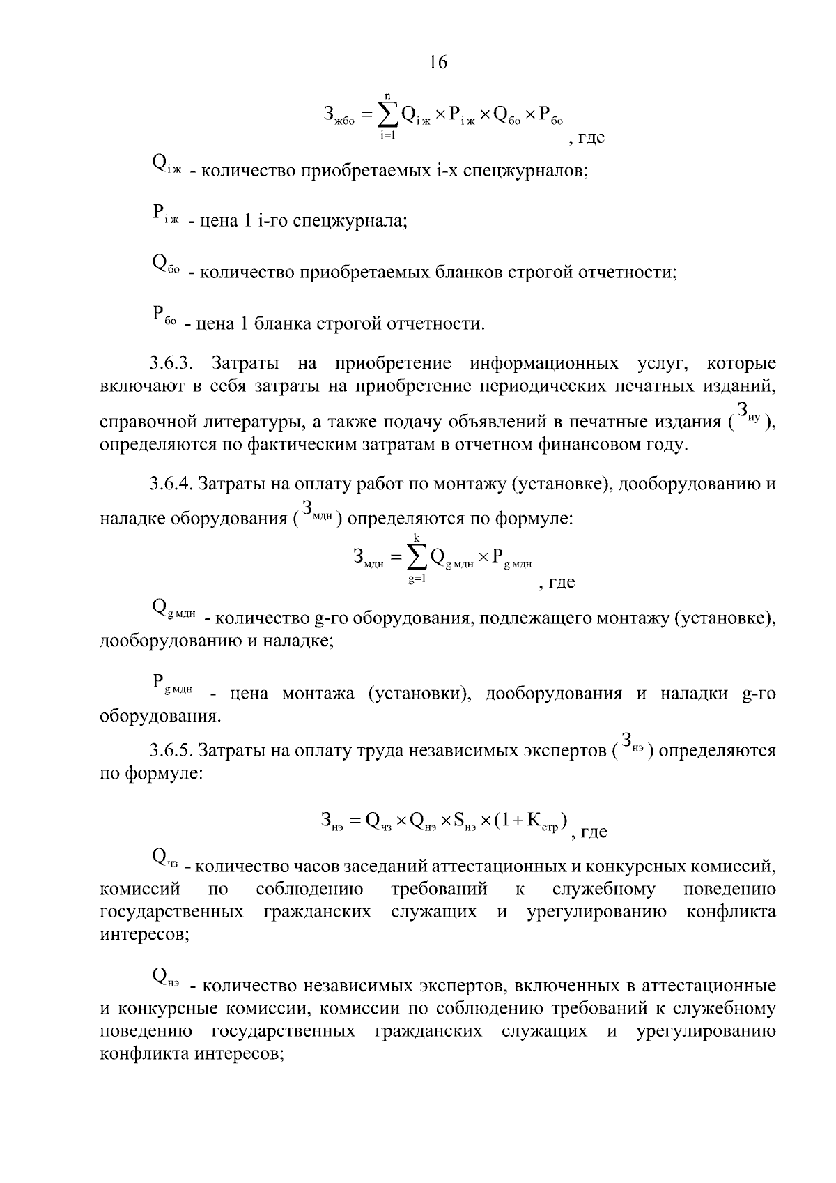
Страница №16 из 21:
Увеличить