Официальное опубликование правовых актов
ОФИЦИАЛЬНОЕ ОПУБЛИКОВАНИЕ
Приказ Министерства экономического развития Камчатского края от 19.03.2024 № 6-Н
"Об утверждении Методических указаний по разработке, реализации и мониторингу государственных программ Камчатского края"
(Зарегистрирован 19.03.2024 № 6-Н)
Номер опубликования: 4101202403210004
Дата опубликования: 21.03.2024
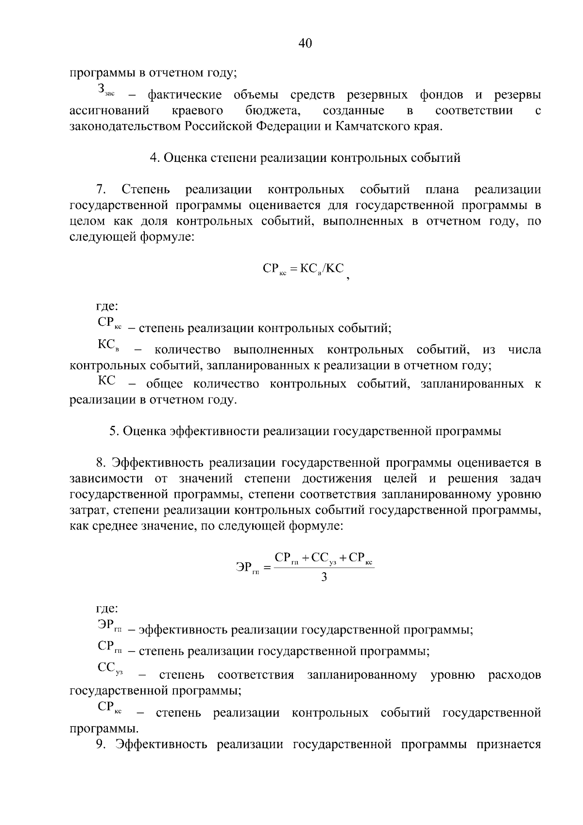
Страница №40 из 41:
Увеличить