Официальное опубликование правовых актов
ОФИЦИАЛЬНОЕ ОПУБЛИКОВАНИЕ
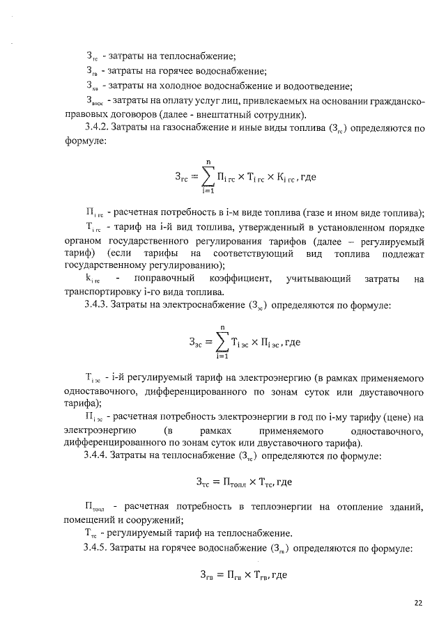
Приказ Агентства записи актов гражданского состояния и архивного дела Камчатского края от 24.07.2019 № 76-п
"Об утверждении нормативных затрат на обеспечение функций Агентства записи актов гражданского состояния и архивного дела Камчатского края и подведомственного краевого государственного казённого учреждения "Государственный архив Камчатского края"
Номер опубликования: 4101201907290003
Дата опубликования: 29.07.2019
Страница №22 из 55:
Увеличить