Официальное опубликование правовых актов
ОФИЦИАЛЬНОЕ ОПУБЛИКОВАНИЕ
Постановление Правительства Камчатского края от 17.12.2025 № 548-П
"О внесении изменений в постановление Правительства Камчатского края от 05.04.2016 № 99-П "Об утверждении Правил определения нормативных затрат на обеспечение функций исполнительных органов государственной власти Камчатского края и подведомственных им краевых казенных учреждений"
Номер опубликования: 4100202512170009
Дата опубликования: 17.12.2025
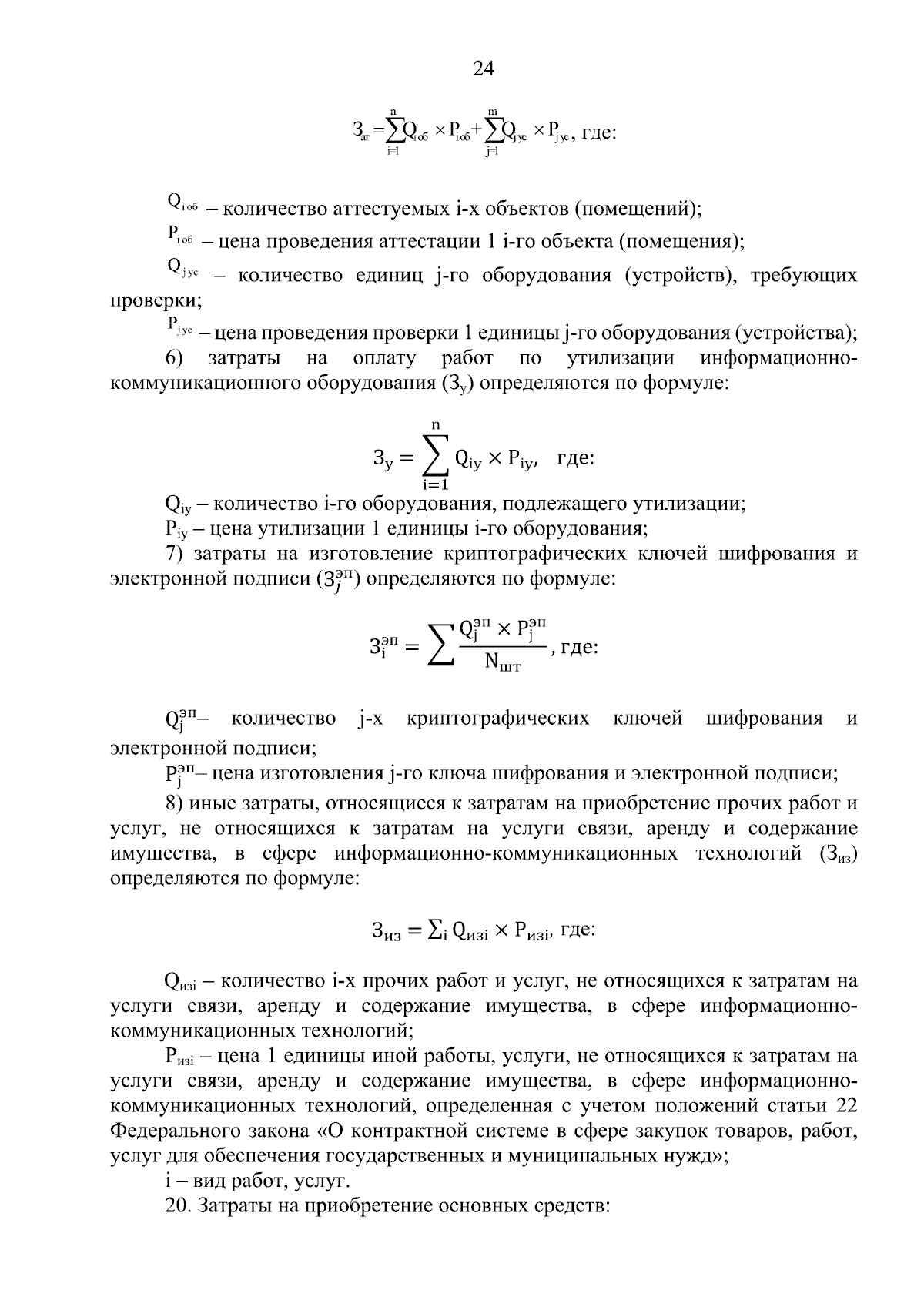
Страница №24 из 63:
Увеличить