Официальное опубликование правовых актов
ОФИЦИАЛЬНОЕ ОПУБЛИКОВАНИЕ
Постановление Правительства Камчатского края от 20.03.2024 № 129-П
"О внесении изменений в постановление Правительства Камчатского края от 22.11.2022 № 602-П "Об утверждении Порядка возмещения затрат, предусмотренных частью 1 статьи 15 Федерального закона от 01.04.2020 № 69-ФЗ "О защите и поощрении капиталовложений в Российской Федерации", понесенных организацией, реализующей проект, в рамках осуществления инвестиционного проекта"
Номер опубликования: 4100202403210005
Дата опубликования: 21.03.2024
Страница №31 из 36:
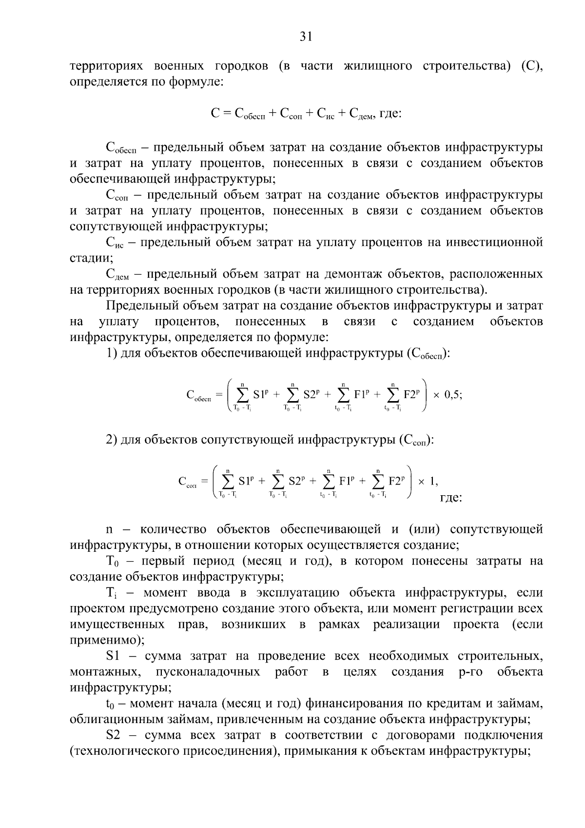
Увеличить