Официальное опубликование правовых актов
ОФИЦИАЛЬНОЕ ОПУБЛИКОВАНИЕ
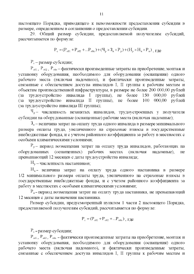
Постановление Правительства Камчатского края от 15.08.2022 № 432-П
"О внесении изменений в приложение к постановлению Правительства Камчатского края от 13.07.2016 № 268-П "Об утверждении Порядка предоставления субсидий из краевого бюджета юридическим лицам (за исключением государственных (муниципальных) учреждений) и индивидуальным предпринимателям на реализацию дополнительных мероприятий по содействию трудоустройству незанятых инвалидов на оборудованные (оснащенные) для них рабочие места"
Номер опубликования: 4100202208170004
Дата опубликования: 17.08.2022
Страница №11 из 16:
Увеличить