Официальное опубликование правовых актов
ОФИЦИАЛЬНОЕ ОПУБЛИКОВАНИЕ
Постановление Правительства Камчатского края от 14.04.2022 № 179-П
"О внесении изменений в постановление Правительства Камчатского края от 05.02.2014 № 62-П "О государственной программе Камчатского края "Социальное и экономическое развитие территории с особым статусом "Корякский округ"
Номер опубликования: 4100202204180001
Дата опубликования: 18.04.2022
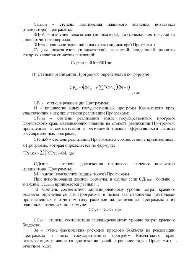
Страница №34 из 50:
Увеличить