Официальное опубликование правовых актов
ОФИЦИАЛЬНОЕ ОПУБЛИКОВАНИЕ
Приказ Министерства природных ресурсов и экологии Калининградской области от 14.05.2018 № 221
"Об утверждении методических указаний по разработке проектов нормативов образования отходов и лимитов на их размещение применительно к хозяйственной и (или) иной деятельности индивидуальных предпринимателей, юридических лиц (за исключением субъектов малого и среднего предпринимательства), в процессе которой образуются отходы на объектах, подлежащих региональному государственному экологическому надзору, на территории Калининградской области и признании утратившим силу приказа Министерства природных ресурсов и экологии Калининградской области от 09 февраля 2016 года № 32"
Номер опубликования: 3901201805220001
Дата опубликования: 22.05.2018
Страница №9 из 37:
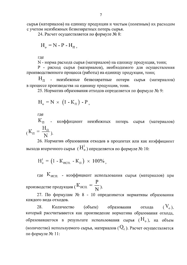
Увеличить