Официальное опубликование правовых актов
ОФИЦИАЛЬНОЕ ОПУБЛИКОВАНИЕ
Указ Губернатора Иркутской области от 22.08.2019 № 183-уг
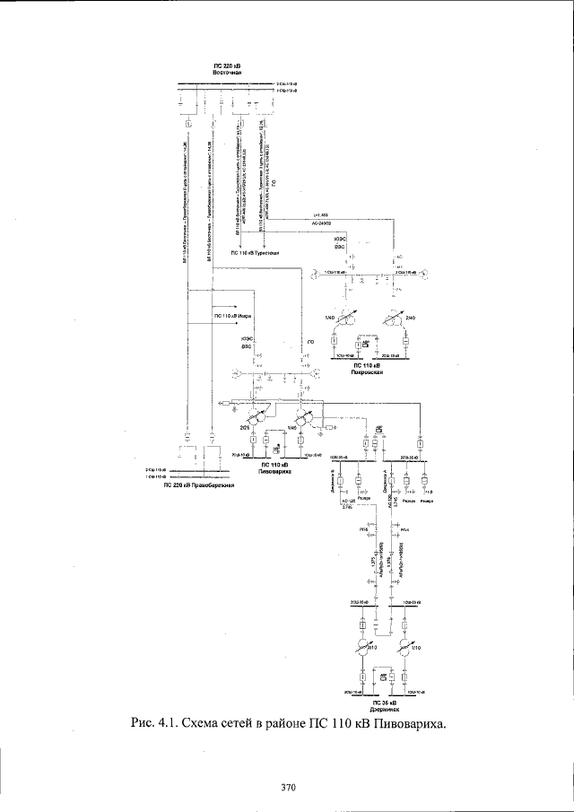
"Об утверждении схемы и программы развития электроэнергетики Иркутской области на 2020-2024 годы"
Номер опубликования: 3800201908230012
Дата опубликования: 23.08.2019
Страница №371 из 471:
Увеличить