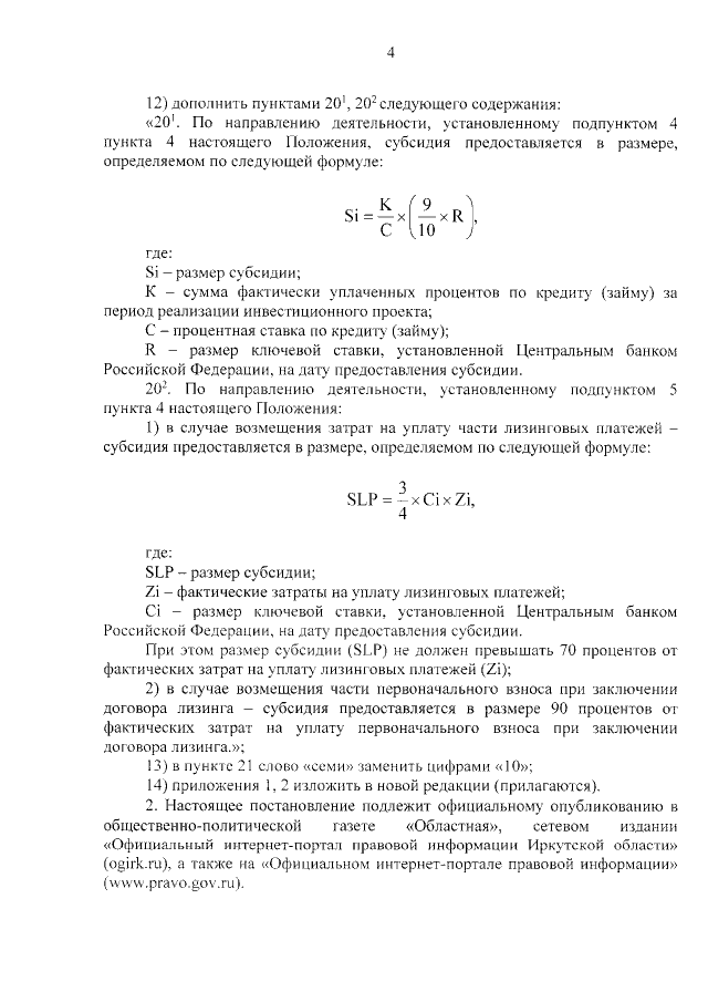
Постановление Правительства Иркутской области от 17.06.2019 № 471-пп
"О внесении изменений в Положение о предоставлении субсидий из областного бюджета в целях возмещения части затрат на реализацию инвестиционных проектов по модернизации и развитию промышленных предприятий"
"О внесении изменений в Положение о предоставлении субсидий из областного бюджета в целях возмещения части затрат на реализацию инвестиционных проектов по модернизации и развитию промышленных предприятий"
Номер опубликования: 3800201906190006
Дата опубликования:
19.06.2019
