Официальное опубликование правовых актов
ОФИЦИАЛЬНОЕ ОПУБЛИКОВАНИЕ
Постановление Правительства Иркутской области от 28.05.2019 № 436-пп
"О внесении изменений в отдельные постановления Правительства Иркутской области"
Номер опубликования: 3800201905310002
Дата опубликования: 31.05.2019
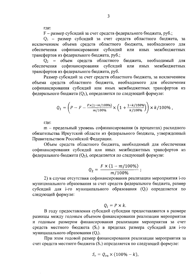
Страница №3 из 92:
Увеличить