Официальное опубликование правовых актов
ОФИЦИАЛЬНОЕ ОПУБЛИКОВАНИЕ
Закон Ивановской области от 09.11.2017 № 82-ОЗ
"О внесении изменений в Закон Ивановской области "Об образовании в Ивановской области"
Номер опубликования: 3700201711100004
Дата опубликования: 10.11.2017
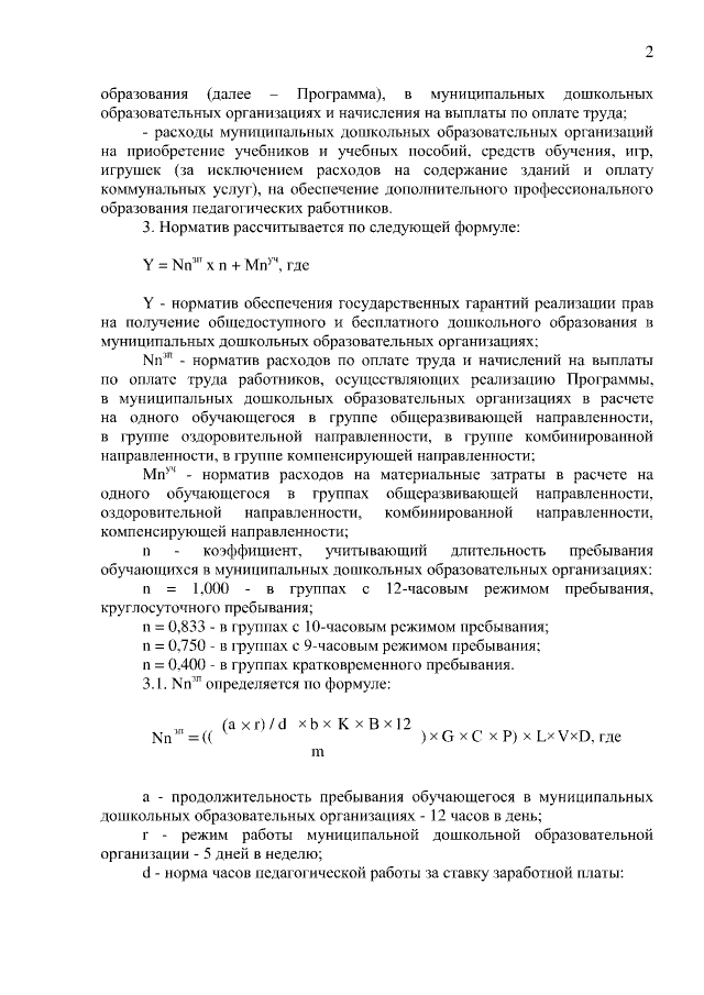
Страница №2 из 7:
Увеличить