Официальное опубликование правовых актов
ОФИЦИАЛЬНОЕ ОПУБЛИКОВАНИЕ
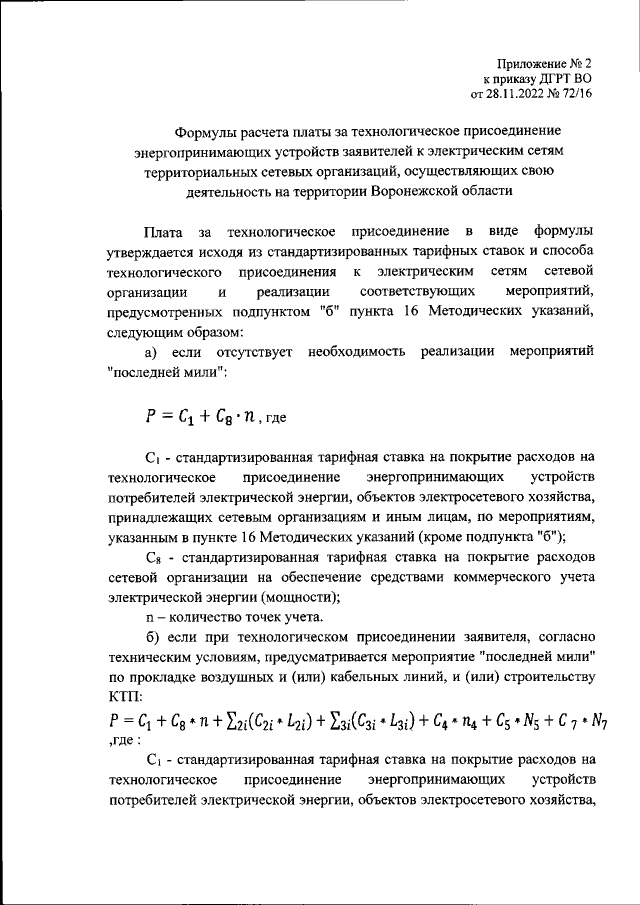
Приказ Департамента государственного регулирования тарифов Воронежской области от 28.11.2022 № 72/16
"Об утверждении ставок платы за технологическое присоединение энергопринимающих устройств заявителей к электрическим сетям территориальных сетевых организаций, осуществляющих свою деятельность на территории Воронежской области на 2023 год"
(Зарегистрирован 30.11.2022 № 1907)
Номер опубликования: 3601202212010014
Дата опубликования: 01.12.2022
Страница №21 из 24:
Увеличить