Официальное опубликование правовых актов
ОФИЦИАЛЬНОЕ ОПУБЛИКОВАНИЕ
Приказ департамента образования, науки и молодежной политики Воронежской области от 09.04.2018 № 411
"О внесении изменений в приказ департамента образования, науки и молодежной политики Воронежской области от 29.01.2018 № 79"
(Зарегистрирован 20.04.2018 № 214)
Номер опубликования: 3601201804250002
Дата опубликования: 25.04.2018
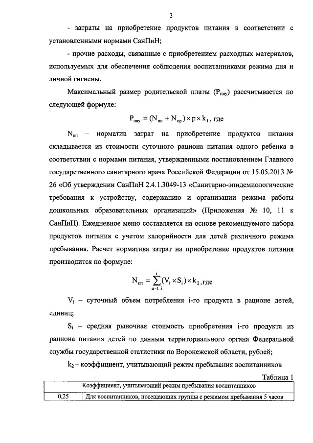
Страница №3 из 8:
Увеличить