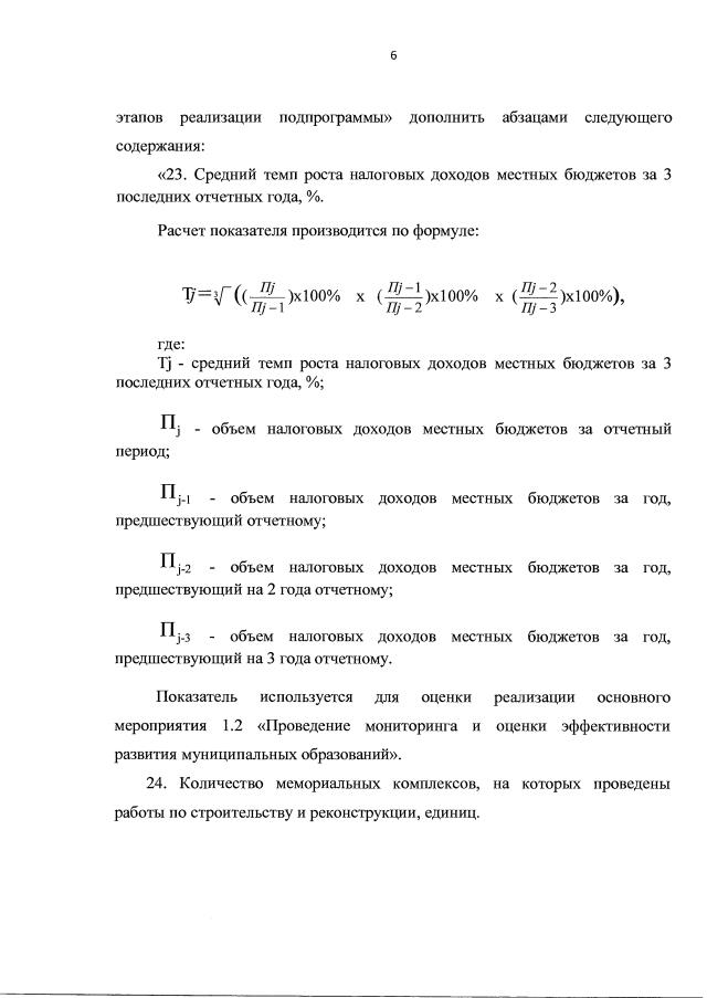
Официальное опубликование правовых актов
ОФИЦИАЛЬНОЕ ОПУБЛИКОВАНИЕ
Постановление правительства Воронежской области от 29.12.2018 № 1216
"О внесении изменений в постановление правительства Воронежской области от 09.12.2013 № 1072"
Номер опубликования: 3600201812290019
Дата опубликования: 29.12.2018
Страница №6 из 97:
Увеличить