Официальное опубликование правовых актов
ОФИЦИАЛЬНОЕ ОПУБЛИКОВАНИЕ
Постановление Правительства Вологодской области от 04.09.2023 № 1017
"О внесении изменений в постановление Правительства области от 27 мая 2019 года № 491"
Номер опубликования: 3500202309060003
Дата опубликования: 06.09.2023
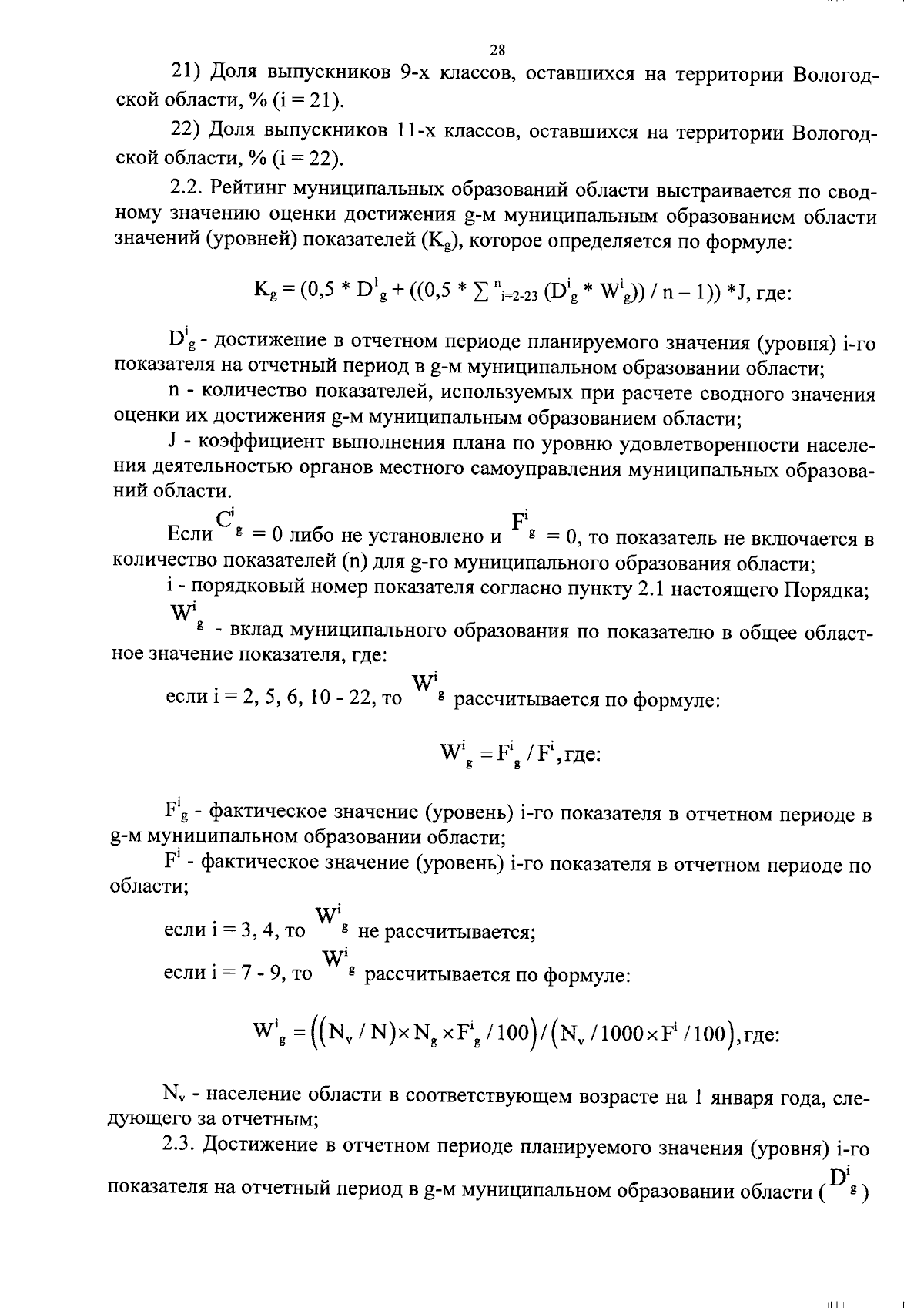
Страница №28 из 29:
Увеличить