Официальное опубликование правовых актов
ОФИЦИАЛЬНОЕ ОПУБЛИКОВАНИЕ
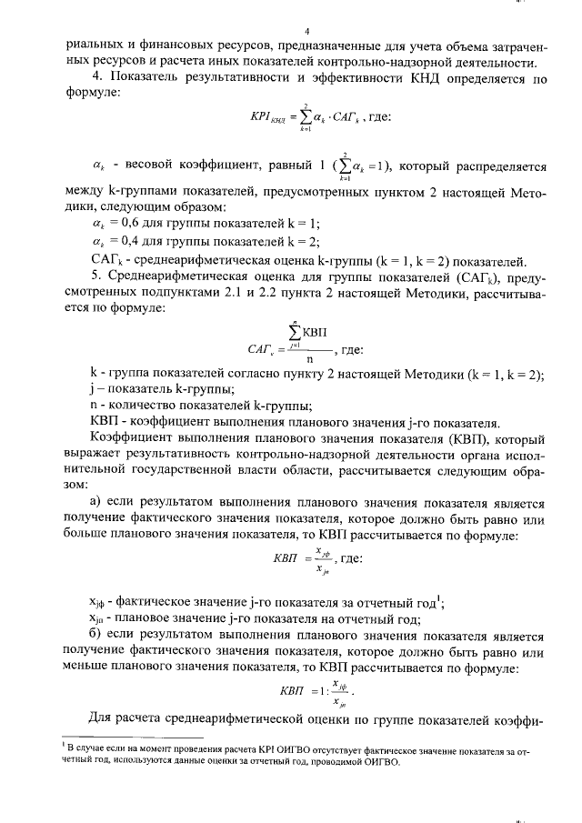
Постановление Правительства Вологодской области от 03.08.2020 №903 "О внесении изменений в некоторые постановления Правительства области"
Номер опубликования: 3500202008040009
Дата опубликования: 04.08.2020
Страница №4 из 5:
Увеличить