Официальное опубликование правовых актов
ОФИЦИАЛЬНОЕ ОПУБЛИКОВАНИЕ
Постановление Правительства Вологодской области от 11.04.2016 № 327
"О внесении изменения в постановление Правительства области от 27 мая 2015 года № 439"
Номер опубликования: 3500201604120002
Дата опубликования: 12.04.2016
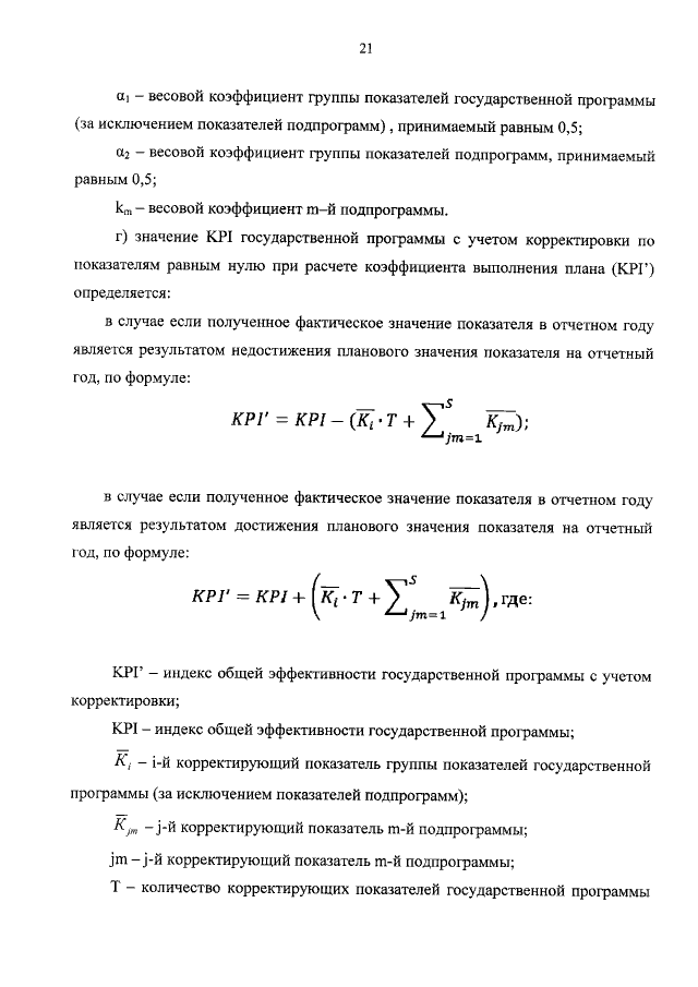
Страница №21 из 26:
Увеличить