Официальное опубликование правовых актов
ОФИЦИАЛЬНОЕ ОПУБЛИКОВАНИЕ
Постановление Правительства Вологодской области от 21.12.2015 № 1135
"О правилах определения нормативных затрат на обеспечение функций органов государственной власти области, государственных органов области, органа управления Территориального фонда обязательного медицинского страхования области, в том числе подведомственных им казенных учреждений"
Номер опубликования: 3500201512230016
Дата опубликования: 23.12.2015
Страница №8 из 35:
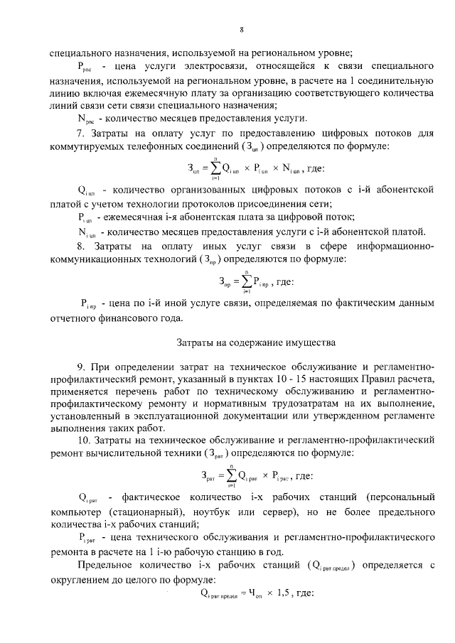
Увеличить