Официальное опубликование правовых актов
ОФИЦИАЛЬНОЕ ОПУБЛИКОВАНИЕ
Постановление Администрации Волгоградской области от 26.10.2017 № 561-п
"Об утверждении государственной программы Волгоградской области "Развитие гражданского общества на территории Волгоградской области"
Номер опубликования: 3400201710310014
Дата опубликования: 31.10.2017
Страница №28 из 68:
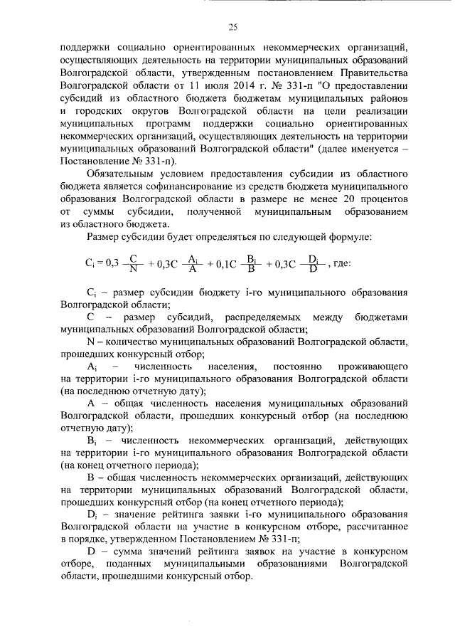
Увеличить