Постановление Правительства Белгородской области от 28.12.2024 № 676-пп
"Об утверждении Порядка предоставления из областного бюджета субсидии на информирование населения о приоритетных направлениях региональной политики автономной некоммерческой организации "Издательский дом "Мир Белогорья"
"Об утверждении Порядка предоставления из областного бюджета субсидии на информирование населения о приоритетных направлениях региональной политики автономной некоммерческой организации "Издательский дом "Мир Белогорья"
Номер опубликования: 3100202412280014
Дата опубликования:
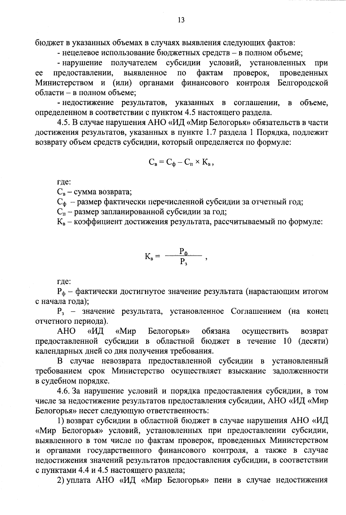
28.12.2024
