Официальное опубликование правовых актов
ОФИЦИАЛЬНОЕ ОПУБЛИКОВАНИЕ
Постановление агентства по тарифам и ценам Архангельской области от 29.11.2024 № 65-э/2
"Об установлении льготных ставок за 1 кВт запрашиваемой максимальной мощности, стандартизированных тарифных ставок и формул платы за технологическое присоединение к электрическим сетям территориальных сетевых организаций на территории Архангельской области"
(Зарегистрирован 03.12.2024 № 29-2024-313/1092)
Номер опубликования: 2901202412030032
Дата опубликования: 03.12.2024
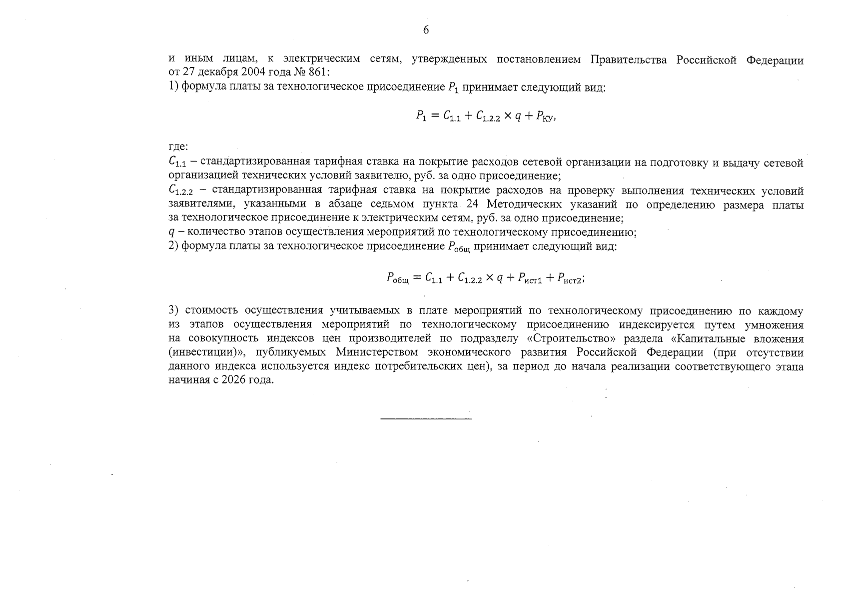
Страница №22 из 23:
Увеличить