Официальное опубликование правовых актов
ОФИЦИАЛЬНОЕ ОПУБЛИКОВАНИЕ
Постановление Министерства труда, занятости и социального развития Архангельской области от 11.10.2024 № 58-п
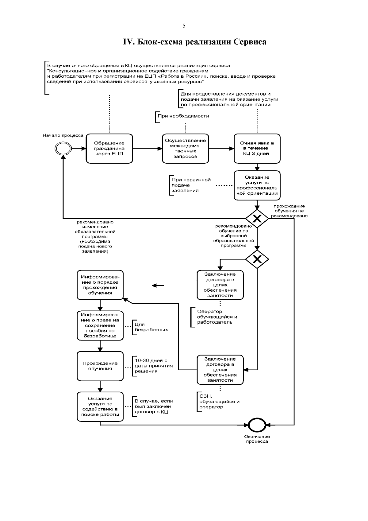
"Об утверждении порядков реализации сервисов, исполнения полномочий и дополнительных услуг при оказании комплексов государственных услуг по принципу "одного окна" в Архангельской области"
(Зарегистрирован 15.10.2024 № 29-2024-305/795)
Номер опубликования: 2901202410150002
Дата опубликования: 15.10.2024
Страница №24 из 75:
Увеличить