Официальное опубликование правовых актов
ОФИЦИАЛЬНОЕ ОПУБЛИКОВАНИЕ
Постановление Правительства Хабаровского края от 31.05.2017 № 219-пр
"О внесении изменений в государственную программу Хабаровского края "Культура Хабаровского края", утвержденную постановлением Правительства Хабаровского края от 28 июня 2012 г. № 216-пр, и признании утратившими силу отдельных постановлений Правительства Хабаровского края"
Номер опубликования: 2700201706020001
Дата опубликования: 02.06.2017
Страница №60 из 65:
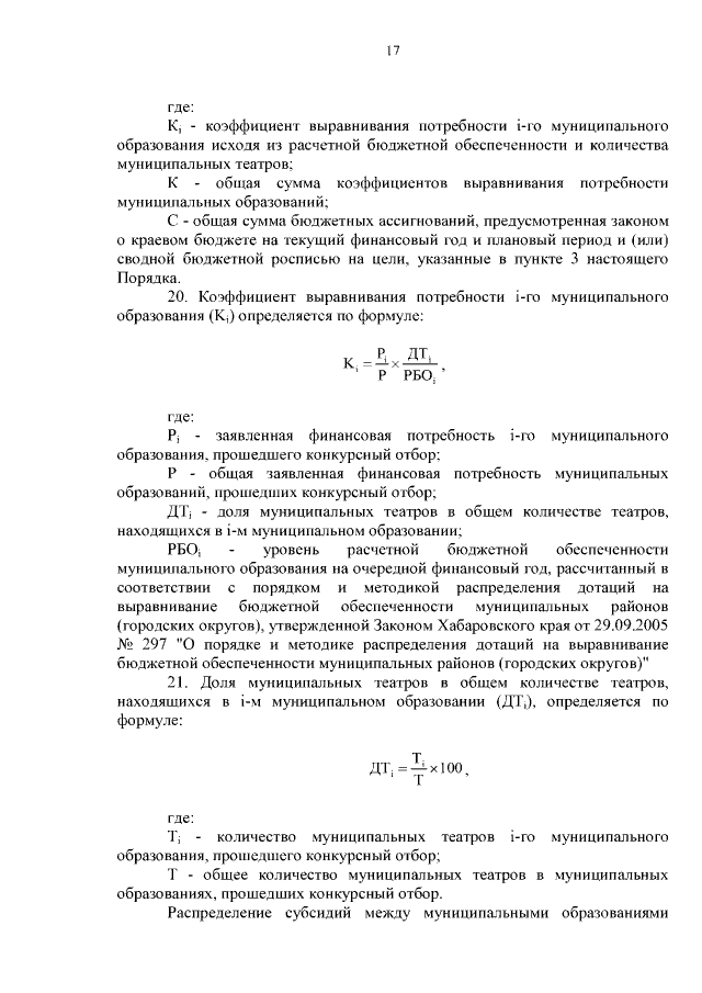
Увеличить