Официальное опубликование правовых актов
ОФИЦИАЛЬНОЕ ОПУБЛИКОВАНИЕ
Постановление Администрации Приморского края от 15.04.2016 № 146-па
"О порядке предоставления субсидий из краевого бюджета в виде грантов бюджетным и автономным учреждениям, осуществляющим деятельность в сфере производства и распространения социально значимой продукции средств массовой информации"
Номер опубликования: 2500201604200005
Дата опубликования: 20.04.2016
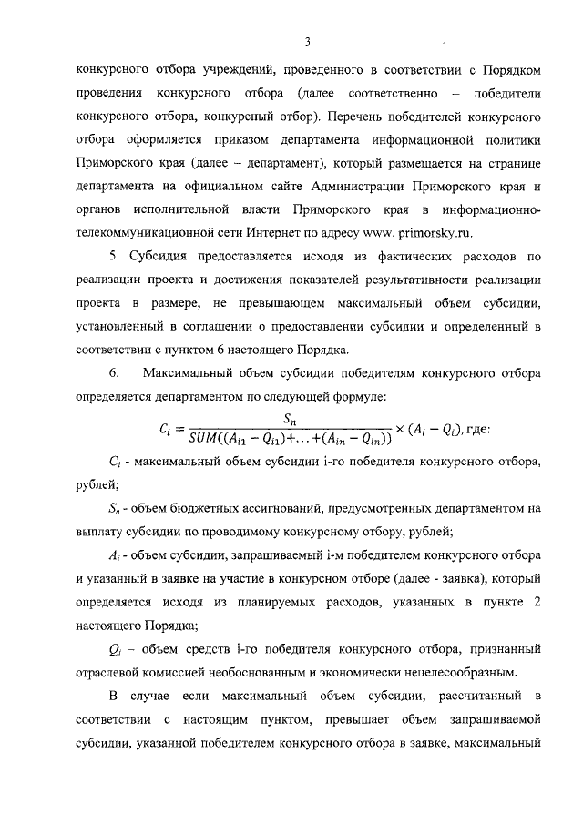
Страница №53 из 58:
Увеличить