Постановление Администрации Приморского края от 26.02.2016 № 73-па
"О внесении изменений в постановление Администрации Приморского края от 21 августа 2015 года № 295-па "О порядке предоставления субсидий из краевого бюджета организациям, осуществляющим деятельность в сфере производства и распространения социально значимой продукции средств массовой информации, печатной продукции, а также проведения социально значимых мероприятий в области массовых коммуникаций и информационного обеспечения населения Приморского края"
"О внесении изменений в постановление Администрации Приморского края от 21 августа 2015 года № 295-па "О порядке предоставления субсидий из краевого бюджета организациям, осуществляющим деятельность в сфере производства и распространения социально значимой продукции средств массовой информации, печатной продукции, а также проведения социально значимых мероприятий в области массовых коммуникаций и информационного обеспечения населения Приморского края"
Номер опубликования: 2500201602260005
Дата опубликования:
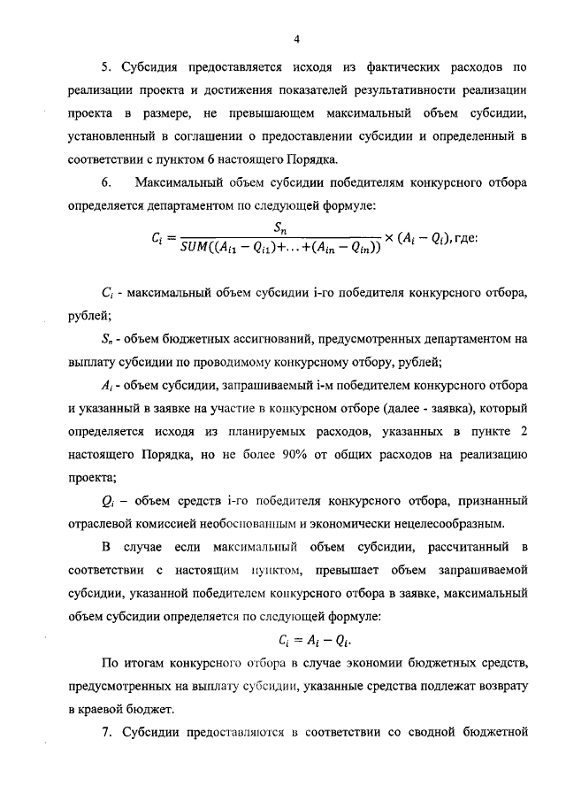
26.02.2016
