Официальное опубликование правовых актов
ОФИЦИАЛЬНОЕ ОПУБЛИКОВАНИЕ
Приказ министерства финансов Красноярского края от 26.09.2025 № 86
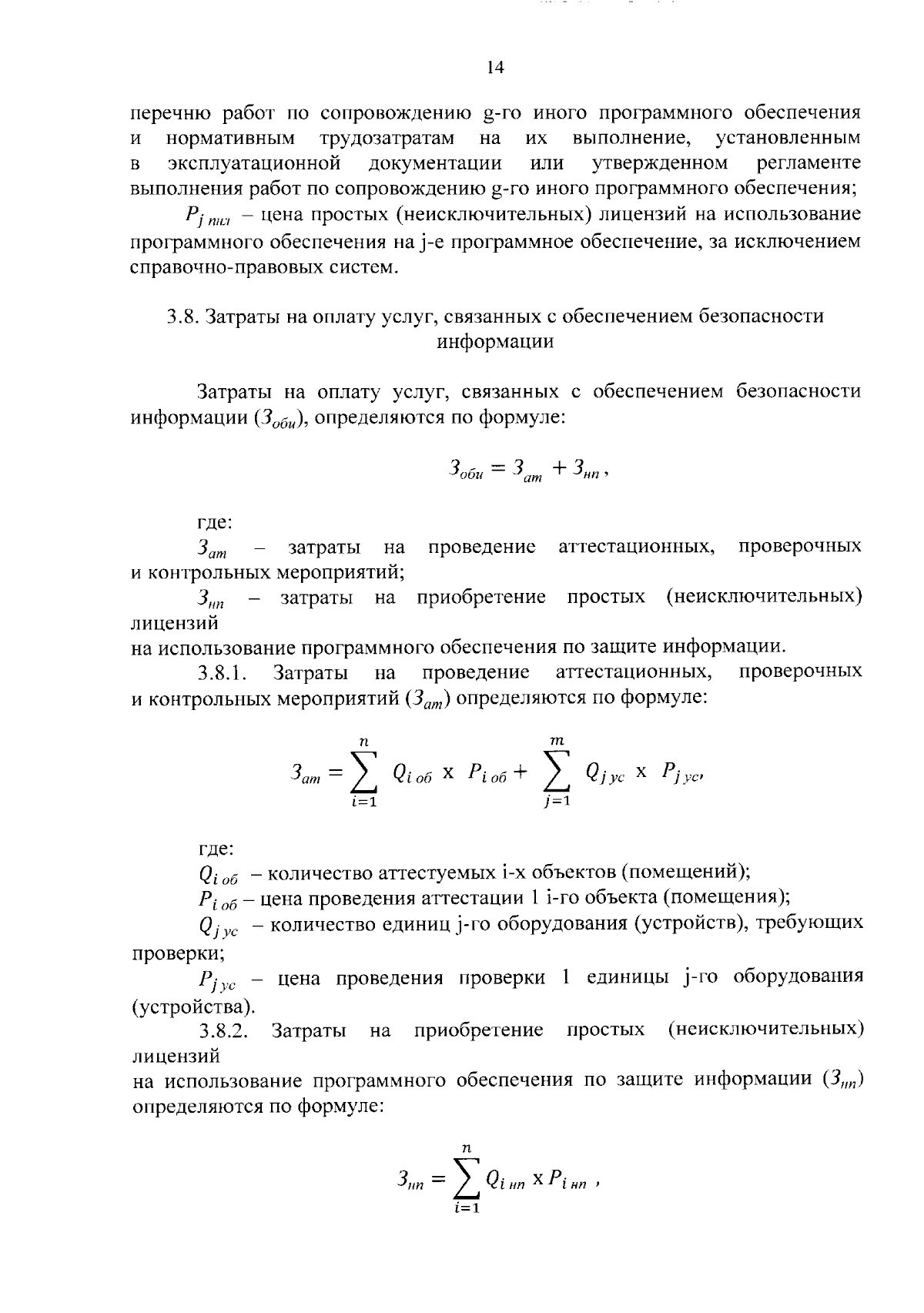
"Об утверждении перечня отдельных видов товаров, работ, услуг‚ в отношении которых устанавливаются потребительские свойства (в том числе характеристики качества) и иные характеристики, имеющие влияние на цену отдельных видов товаров, работ, услуг и нормативных затрат на обеспечение функций министерства финансов Красноярского края и подведомственного ему краевого государственного казенного учреждения"
(Зарегистрирован 26.09.2025 № 1349)
Номер опубликования: 2401202509300002
Дата опубликования: 30.09.2025
Страница №16 из 89:
Увеличить