Официальное опубликование правовых актов
ОФИЦИАЛЬНОЕ ОПУБЛИКОВАНИЕ
Постановление главы администрации (губернатора) Краснодарского края от 22.07.2020 № 420
"О внесении изменения в постановление главы администрации (губернатора) Краснодарского края от 30 декабря 2015 г. №1349 "Об утверждении правил определения нормативных затрат на обеспечение функций государственных органов Краснодарского края, Территориального фонда обязательного медицинского страхования Краснодарского края, включая соответственно территориальные органы и подведомственные казенные учреждения"
Номер опубликования: 2300202007290013
Дата опубликования: 29.07.2020
Страница №22 из 65:
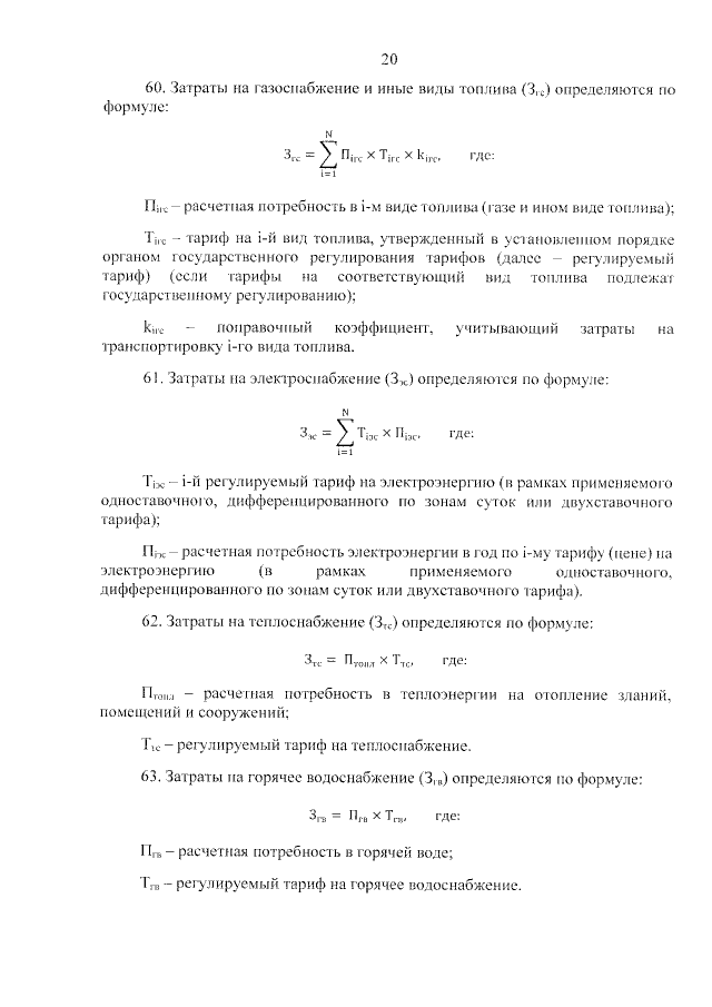
Увеличить