Официальное опубликование правовых актов
ОФИЦИАЛЬНОЕ ОПУБЛИКОВАНИЕ
Постановление главы администрации (губернатора) Краснодарского края от 08.04.2019 № 184
"О внесении изменений в некоторые нормативные правовые акты главы администрации (губернатора) Краснодарского края"
Номер опубликования: 2300201904150001
Дата опубликования: 15.04.2019
Страница №17 из 60:
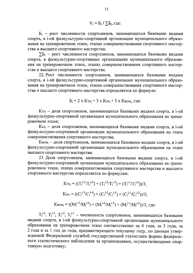
Увеличить