Официальное опубликование правовых актов
ОФИЦИАЛЬНОЕ ОПУБЛИКОВАНИЕ
Постановление главы администрации (губернатора) Краснодарского края от 24.05.2018 № 294
"Об утверждении Порядка предоставления и распределения субсидий из краевого бюджета местным бюджетам муниципальных образований Краснодарского края на софинансирование расходных обязательств муниципальных образований Краснодарского края по реализации мероприятий, направленных на развитие детско-юношеского спорта, в целях создания условий для подготовки спортивных сборных команд муниципальных образований и участие в обеспечении подготовки спортивного резерва для спортивных сборных команд Краснодарского края"
Номер опубликования: 2300201806010002
Дата опубликования: 01.06.2018
Страница №7 из 11:
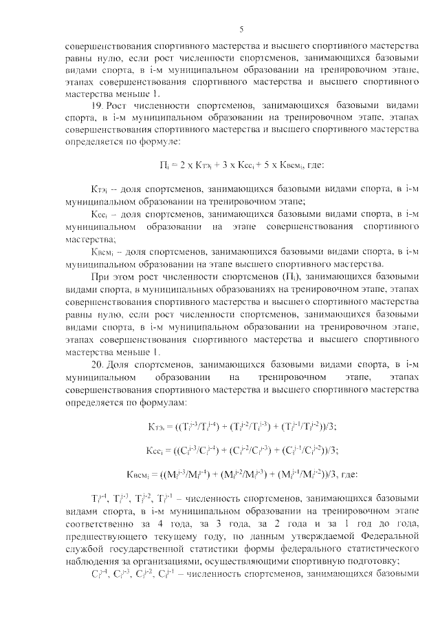
Увеличить