Официальное опубликование правовых актов
ОФИЦИАЛЬНОЕ ОПУБЛИКОВАНИЕ
Постановление Кабинета Министров Чувашской Республики от 12.07.2023 № 458
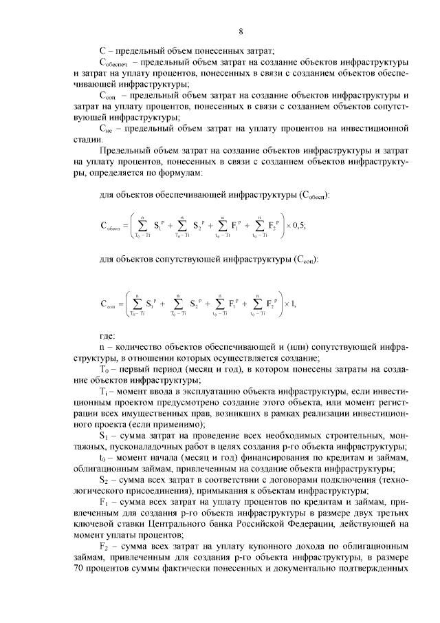
"Об утверждении Порядка предоставления субсидии из республиканского бюджета Чувашской Республики на возмещение затрат, понесенных организацией, реализующей проект, в рамках осуществления инвестиционного проекта, в отношении которого заключено соглашение о защите и поощрении капиталовложений"
Номер опубликования: 2100202307190002
Дата опубликования: 19.07.2023
Страница №10 из 32:
Увеличить