Официальное опубликование правовых актов
ОФИЦИАЛЬНОЕ ОПУБЛИКОВАНИЕ
Постановление Правительства Удмуртской Республики от 20.12.2018 № 531
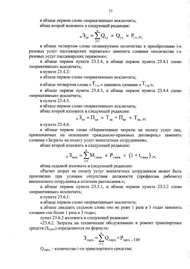
"О внесении изменений в постановление Правительства Удмуртской Республики от 29 декабря 2015 года № 595 "Об утверждении Правил определения нормативных затрат на обеспечение функций государственных органов Удмуртской Республики, органа управления Территориального фонда обязательного медицинского страхования Удмуртской Республики (включая территориальные органы и подведомственные казенные учреждения)"
Номер опубликования: 1800201812240008
Дата опубликования: 24.12.2018
Страница №11 из 19:
Увеличить