Официальное опубликование правовых актов
ОФИЦИАЛЬНОЕ ОПУБЛИКОВАНИЕ
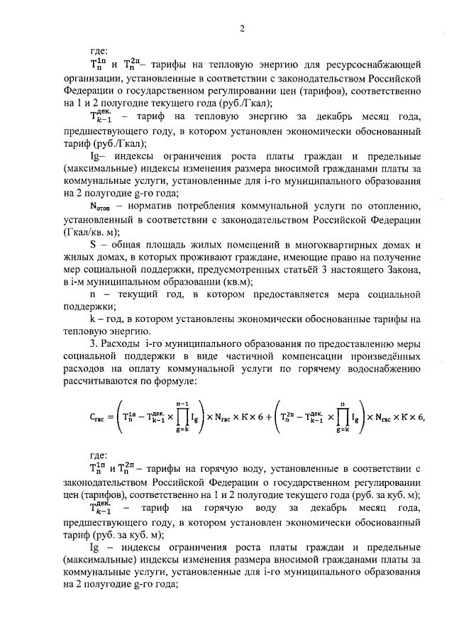
Закон Удмуртской Республики от 16.07.2015 № 55-РЗ
"О мерах дополнительной социальной поддержки граждан по оплате коммунальных услуг и наделении органов местного самоуправления отдельными государственными полномочиями Удмуртской Республики по предоставлению мер дополнительной социальной поддержки граждан по оплате коммунальных услуг"
Номер опубликования: 1800201507230017
Дата опубликования: 23.07.2015
Страница №13 из 17:
Увеличить