Официальное опубликование правовых актов
ОФИЦИАЛЬНОЕ ОПУБЛИКОВАНИЕ
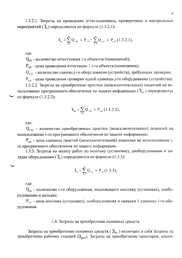
Постановление Правительства Республики Тыва от 07.07.2016 № 283 "О Правилах определения нормативных затрат на обеспечение функций органа управления Территориальным фондом обязательного медицинского страхования Республики Тыва"
Номер опубликования: 1700201607110002
Дата опубликования: 11.07.2016
Страница №13 из 35:
Увеличить